Xintang-Project-Hall-Induction

Project introduction

  Based on the new Tang chip ms51fb9ae chip, the T16 knob on light PCB is designed, and its corresponding knob function program is written.

Project realization

  Through the new Tang chip ms51fb9ae chip, combined with ad to realize the drawing of rotating board PCB, combined with Hall sensing element to realize the knob function.

Concrete Step

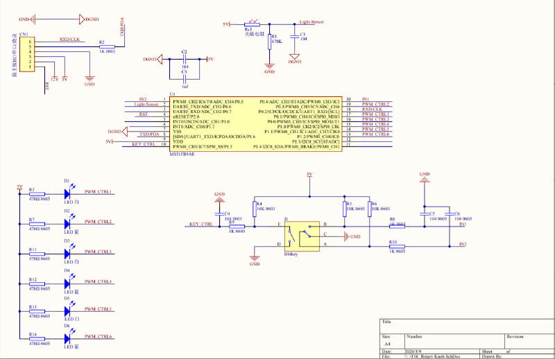
  Design corresponding IO control functions through IC specifications,Take schematic diagram as an example:

MS51FB9AE霍尔感应原理图

  Take PCB diagram as an example:

MS51FB9AE霍尔感应PCB

  The complete schematic PCB file of this article has been uploaded to gitee,Click to view.

Copyright