项目简介
基于新唐芯片MS51FB9AE芯片设计T16机种旋钮开光PCB,并编写其对应对应旋钮功能程序。
项目实现
通过新唐芯片MS51FB9AE芯片,结合AD实现旋转板PCB绘制,结合霍尔感应元件,实现旋钮功能。
具体步骤
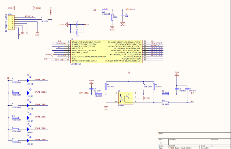
通过IC规格书,设计对应IO控制对应功能,以 原理图 为例:
以 PCB图 为例:
本文完整原理图PCB文件已上传本人gitee,点击查看。
Hugo, and all articles need to be written in markdown syntax. If you want to know about markdown,
please take a look at Markdown Syntax.
基于新唐芯片MS51FB9AE芯片设计T16机种旋钮开光PCB,并编写其对应对应旋钮功能程序。
通过新唐芯片MS51FB9AE芯片,结合AD实现旋转板PCB绘制,结合霍尔感应元件,实现旋钮功能。
通过IC规格书,设计对应IO控制对应功能,以 原理图 为例:
以 PCB图 为例:
本文完整原理图PCB文件已上传本人gitee,点击查看。