Hetai-Project

Project introduction

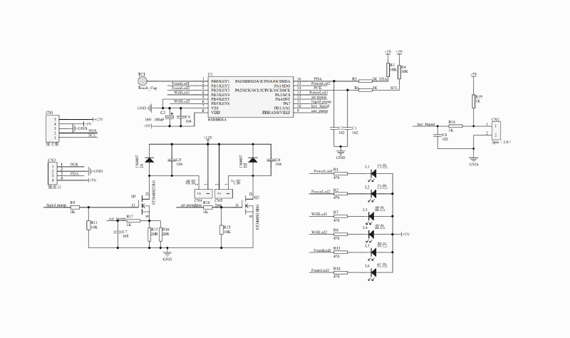
  Based on the BS84B08A-3 touch chip of Hetai chip, the T10 foam shield board principle diagram PCB is designed, and its corresponding touch function program is written.

Project realization

  Through the chip BS84B08A-3 touch chip combined with AD to achieve touch panel PCB rendering, combined with the peripheral air pump to achieve the function of spraying foam.

Concrete Step

  Design corresponding IO control functions through IC specifications and precautions for PCB touch copper coating,Take schematic diagram as an example:

BS84B08A-3触摸原理图

  Take control air pump as an example:

  1#include "USER_PROGRAM.H"  
  2#include "BaseRef.H"
  3//#define LPump_2ndOpen      120-30 //药泵第二次加药时间
  4//#define LPump_3rdOpen      120-60 //药泵第三次加药时间
  5//#define LPump_4thOpen      120-90 //药泵第四次加药时间
  6//#define LPump_5Open      (15000-12000)/2 //药泵第五次加药时间
  7#define LPump_1stOpen     7//80/10          //药泵第一次加药时间
  8#define LPumpOpenTime     9//100/10          //药泵每次加药时间
  9#define LPumpTimes        1              //药泵第每次加药次数
 10#define LPumpColseTime    1//2/2            //药泵两次小加药时间间隔
 11#define AirTime           50//500/10          //结束时吹气时间
 12#define IntervalTime      250//2500/10         //吸药间隔时间
 13#define FoamTimesLeft     210//70*3            //吸药次数剩余
 14
 15u8   FoamTime;                 //泡沫盾总时间
 16//u16 CNT_LedFlicker;  
 17void FOAMCONTROL()
 18{
 19/* 
 20if(Flag_FoamFirstOn==0)
 21{
 22Flag_FoamFirstOn=1;    //只进一次
 23CNT_LPumpOpenTime=15;  //赋予吸药时间
 24CNT_LPumpTimes=1;      //赋予吸药次数
 25}
 26*/
 27   if(FoamTime>0&&FoamTime<250)
 28   {  
 29    CNT_1S=0; 
 30    APump=1;
 31    if(CNT_FoamTime==0)
 32    {
 33       CNT_LPumpOpenTime=LPump_1stOpen+CPS_LpumpTime;         //赋予吸药时间
 34       CNT_LPumpTimes=LPumpTimes;              //赋予吸药次数
 35       CPS_LpumpTime=0;
 36       CNT_FoamTime=IntervalTime;
 37        
 38      }
 39      if(CNT_FoamTime>0) 
 40       CNT_FoamTime--;
 41      if(CNT_FoamTime==0)
 42      {
 43       CNT_LPumpOpenTime=LPumpOpenTime;         //赋予吸药时间
 44       CNT_LPumpTimes=LPumpTimes;              //赋予吸药次数
 45       CNT_FoamTime=IntervalTime;
 46      }
 47 //     if(FoamTime==1)   CNT_APumpTime=AirTime;        //赋予空气泵开启时间,用于吹出管中残余水
 48   }
 49   else
 50   {
 51 /*   
 52      if(CNT_APumpTime>0)
 53      {
 54        CNT_APumpTime--;
 55        APump=1;
 56      } 
 57      else
 58 */          
 59 //     {
 60        APump=0;
 61        CNT_FoamTime=0;
 62 //     }   
 63   }
 64   LPumpControl();  
 65}
 66
 67//液泵控制
 68void LPumpControl()
 69{
 70 if(CNT_LPumpTimes>0)
 71 {
 72  /*
 73     if(CNT_LPumpOpenTime>LPumpColseTime)  
 74  else    
 75  {
 76    LPump=0; 
 77    Flag_ADService=0;
 78  }
 79  */
 80  LPump=1; 
 81  if(CNT_LPumpOpenTime==LPumpOpenTime-2)          //开启AD,检测电流
 82  {
 83   Flag_ADService=1;
 84   AD_COUNT=0;
 85   AD_SUM=0;
 86  } 
 87  CNT_LPumpOpenTime--;
 88  if(CNT_LPumpOpenTime==0)  
 89        {
 90   if(CNT_LPumpTimes>1)   CNT_LPumpOpenTime=LPumpOpenTime;
 91   CNT_LPumpTimes--;
 92   if(Flag_FloatKeyDown) 
 93   { 
 94    if(CNT_FoamTimesLeft<FoamTimesLeft)  
 95     CNT_FoamTimesLeft++;
 96    else     
 97     Flag_LiquidLow=1;   
 98   }
 99   else
100   {
101    CNT_FoamTimesLeft=0;
102    Flag_LiquidLow=0;
103   }    
104        }
105    }
106 else
107 {
108  LPump=0;
109  CNT_LPumpOpenTime=0;
110  CNT_LPumpTimes=0;
111    }
112}

  Take Touch control as an example:

  1#include    "USER_PROGRAM.H"  
  2#include  "BaseRef.H"
  3
  4u8 Touch_ok;                               //按键输出值
  5 
  6union Fbit  KeyFlag;                         //按键程序相关标志位
  7#define  Flag_First_Check       KeyFlag.Flag.b0  
  8#define  Flag_Get_Baseline      KeyFlag.Flag.b1  
  9//-------------------------------------------------------------------------------------
 10u16    BaseLine;                              //基线值
 11u16   Value_Touch_Key_Old,Value_Touch_Key_New,Temp_Value_Touch_Key;
 12u16  TimesCNT_Baseline;//,Times_Leg_In;
 13
 14Longword  Temp_Count_Touch_Key; 
 15
 16#define Para_Baseline_Tolerance  2   //公差
 17#define   Gap_Leg_In     4
 18
 19#define   Times_Gap_Leg_In_Short  5
 20#define Times_Gap_Leg_In_Long  200
 21#define   Times_Gap_Leg_Out   3
 22
 23#define Para_TimesCNT_Baseline_First_ON  256  
 24#define Para_TimesCNT_Baseline    1000
 25
 26Byte  Key_Value,Key_Old,Key_Ok,Key_Status,Key_Mid;
 27Word Key_CNT;
 28Word Key_CNT_Pressed;
 29Byte  Key_CNT_Off;
 30#define     Key_Handled                                Key_Status,B(0)
 31
 32u8 n;
 33//-------------------------------------------------------------------------------------
 34void TOUCH_KEY()
 35{
 36Word   j;
 37Longword  i;
 38  //---------Baseline_L------------------------------
 39  Value_Touch_Key_Old=Value_Touch_Key_New;
 40  Value_Touch_Key_New=TOUCH_VALUE_H;
 41  Value_Touch_Key_New=(Value_Touch_Key_New<<8)+TOUCH_VALUE;
 42  
 43  //------The first check for Touch Key, find out the Baseline_L--------------------------------------------
 44  if(Flag_First_Check==0) 
 45   {
 46   if(Value_Touch_Key_New>=Value_Touch_Key_Old) j=Value_Touch_Key_New-Value_Touch_Key_Old;
 47   else           j=Value_Touch_Key_Old-Value_Touch_Key_New;
 48   
 49   if(j<=Para_Baseline_Tolerance) 
 50    {
 51    TimesCNT_Baseline++;
 52    Temp_Count_Touch_Key+=Value_Touch_Key_New;
 53    if(TimesCNT_Baseline>=Para_TimesCNT_Baseline_First_ON) 
 54     {  
 55     i=Temp_Count_Touch_Key/Para_TimesCNT_Baseline_First_ON;
 56     BaseLine=(u16)i;
 57     TimesCNT_Baseline=0;
 58     Temp_Count_Touch_Key=0;
 59     Flag_First_Check=1;
 60     
 61     Key_Status=1;
 62     }
 63    }
 64   else 
 65    {
 66    TimesCNT_Baseline=0;
 67    Temp_Count_Touch_Key=0;
 68    }
 69   }
 70  //----------After the first check the touch key--------------------------
 71  else  
 72   {
 73   if(Flag_Get_Baseline==0)
 74    {
 75    if(n<20)
 76     {
 77     n++;
 78     Temp_Count_Touch_Key+=Value_Touch_Key_New;
 79     }
 80    else
 81     {
 82     n=0;   
 83     Temp_Value_Touch_Key=(Word)(Temp_Count_Touch_Key/20);
 84     Temp_Count_Touch_Key=0;
 85     Flag_Get_Baseline=1;
 86     }
 87    }
 88   if(Flag_Get_Baseline)
 89    {
 90    if((Value_Touch_Key_New<=Temp_Value_Touch_Key+Para_Baseline_Tolerance)&&(Value_Touch_Key_New>=Temp_Value_Touch_Key-Para_Baseline_Tolerance))
 91     {
 92     TimesCNT_Baseline++;
 93     if(TimesCNT_Baseline>=Para_TimesCNT_Baseline) 
 94      {  
 95      TimesCNT_Baseline=0;
 96      BaseLine=Temp_Value_Touch_Key;
 97      Flag_First_Check=1;
 98      Flag_Get_Baseline=0;
 99      }
100     }
101    else  
102     {
103     Flag_Get_Baseline=0;
104     TimesCNT_Baseline=0;
105     Temp_Value_Touch_Key=0;
106     }
107    }
108   }     
109
110  //--------------------------------------------------------------------------  
111  if(BaseLine>0)
112   {
113   //-----------Key_Scan--------------------------
114   if(Value_Touch_Key_New>=BaseLine+Gap_Leg_In)     {Key_Value=1;Key_Mid=0;}
115   else if(Value_Touch_Key_New<BaseLine+Para_Baseline_Tolerance)  {Key_Value=0;Key_Mid=0;}
116   else  Key_Mid=1;
117
118   if(Key_Mid==0)
119    {     
120    if(Key_Value==1)    
121     {
122     if(Key_CNT_Pressed<600) Key_CNT_Pressed++; 
123
124     if(Key_CNT_Pressed==500)
125      {
126      Touch_ok=2;
127      SET(Key_Handled);
128      }    
129     Key_CNT_Off=0;
130     }
131    else
132     {     
133     if(Key_CNT_Off<2) Key_CNT_Off++;
134     else
135      {
136      if(Key_CNT_Pressed>=10&&Key_CNT_Pressed<150)
137       {
138       Touch_ok=1;
139       SET(Key_Handled);
140       }
141      Key_CNT_Pressed=0;
142      }
143     }
144    }
145   }
146  
147}

  The complete source code of this article has been uploaded to gitee,Click to view.

Copyright